Корпорація Kawasaki займається розробкою нової генерації електричних мотоциклів. Про це свідчить низка нещодавно оприлюднених патентів, які описують неординарне технічне рішення – модульну структуру силової установки, що може істотно вплинути на підхід до створення електробайків.
У більшості сучасних електричних мотоциклів силова установка інтегрована в структуру шасі досить міцно. Двигун і акумулятор нерідко виступають як структурні елементи рами, тобто сама рама фактично розробляється під конкретну конфігурацію мотора. Такий підхід позитивно позначається на жорсткості структури та динаміці, проте робить платформу менш універсальною, якщо виробник бажає створювати декілька моделей з різними електродвигунами.

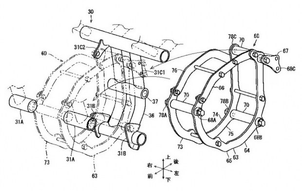
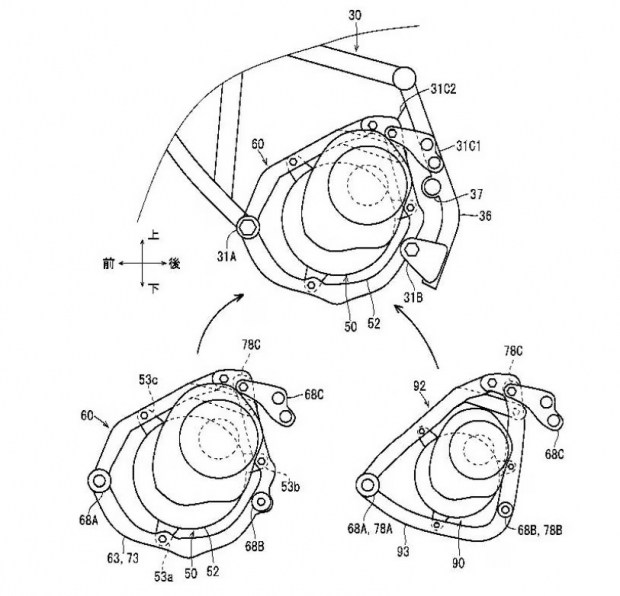
У патенті Kawasaki пропонується інше рішення – модульна система фіксації, що дозволяє встановлювати різноманітні типи моторів у межах однієї головної рами мотоцикла.
Візуально концепція нагадує вже наявні електричні моделі бренду Kawasaki Z e-1 та Ninja e-1, які мають сталеву трубчасту раму і знімні акумуляторні блоки, розташовані між її елементами. Електродвигун у такій схемі знаходиться поблизу осі маятника задньої підвіски. Проте нова патентна структура передбачає важливу відмінність: силовий агрегат кріпиться не напряму до рами, а через особливий проміжний підрамник.
Цей підрамник фактично діє як інтерфейс між основним шасі та блоком двигуна з трансмісією. Він складається з двох окремих секцій – верхньої та нижньої, які можуть змінюватися залежно від конфігурації силового агрегату.

Фактично це означає, що виробник може застосовувати одну базову раму для декількох різних електромотоциклів, монтуючи різні двигуни без значного перероблення шасі. У самому патенті зазначено, що різні силові блоки можуть бути встановлені «без внесення суттєвих змін до основної рами», вимагаючи лише незначних коректив у вузлах кріплення.
На перший погляд, ідея здається досить простою, але вона може мати значні наслідки для розвитку електричних моделей Kawasaki. Модульна платформа дозволить спростити виробництво, збільшити уніфікацію деталей між різними мотоциклами та зменшити витрати на розробку.
Це особливо важливо для сегмента електромотоциклів, який наразі перебуває на початковому етапі розвитку. Такі моделі часто мають значно вищу вартість, ніж бензинові аналоги, тому будь-які інженерні рішення, які дозволяють скоротити виробничі витрати, потенційно можуть зробити електробайки більш доступними для клієнтів.

Source: news.infocar.ua
